Texas Instruments TPS7B8250EVM Evaluation Module
Texas Instruments TPS7B8250EVM 300mA High-Voltage Ultra-Low-Iq LDO Regulator Evaluation Module is a platform for evaluating the performance of the TPS7B82-Q1 LDO Regulator. The TPS7B82-Q1 is developed for 40V VIN, including a 300mA (Max) output current. The Texas Instruments TPS7B8250EVM Evaluation Module is ideal for standby systems in automotive applications with only a 2.7μA typical quiescent current at light load.Features
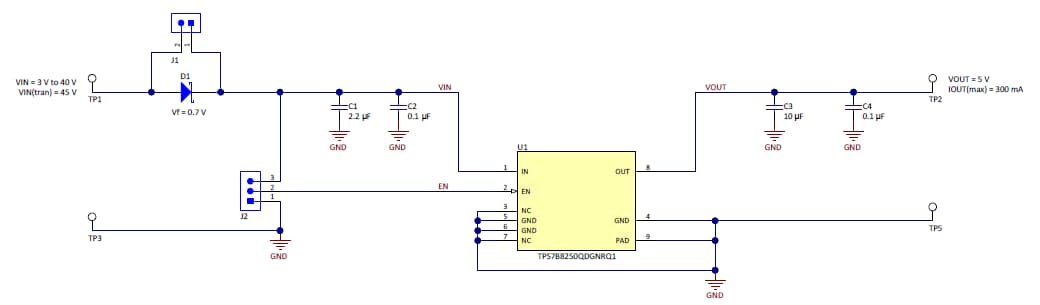
- Wide input voltage (VIN) range 3V to 40V, with up to 45V transient
- Maximum output current 300mA
- Low quiescent current
PCB Layout
Schematic
Inilathala: 2018-05-10
| Na-update: 2022-12-14
