Texas Instruments TPS7H5020FLYEVM Evaluation Module
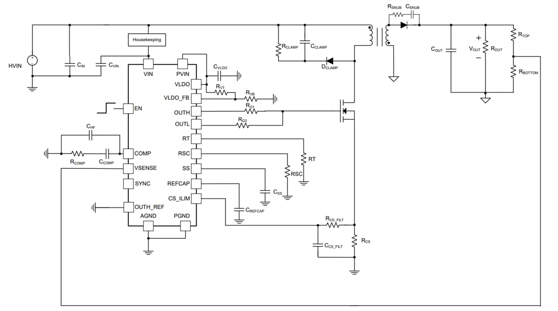
Texas Instruments TPS7H5020FLYEVM Evaluation Module facilitates an extensive evaluation of the TPS7H5020-SEP PWM controller. The TPS7H5020-SEP drives a GaN FET switching element in a flyback converter topology. The TI TPS7H5020FLYEVM delivers flexibility to allow for testing of customized configurations. Test points and extra component footprints are supplied for easy device configuration and performance validation.Features
- Power stage input voltage range from 22V to 36V
- Independent 4.5V to 14V controller power input
- 4A maximum output current
- GaN FET switching element
- 0.6V ±1% voltage reference over line, temperature, and radiation
Simplified Schematic
Layout
Inilathala: 2025-09-14
| Na-update: 2025-09-22
