Texas Instruments TPS92201AEVM Evaluation Module
Texas Instruments TPS92201AEVM Evaluation Module evaluates the performance of the TPS92201A synchronous buck switching regulator designed for LED driver applications. This module operates from 2.2V to 5.5V input voltage range and delivers up to 95% efficiency. The TPS92201AEVM is adjusted for a 0.5A default output current at 3.3V/100% duty cycle PWM input. This module features 1μA shutdown current, 1.5MHz switching frequency, 100mV feedback regulation voltage, and 1% to 100% analog dimming. The TPS92201AEVM evaluation module is used in video doorbells, smart home cameras, IP cameras, flashlights, and rider accessories.Features
- 5.5V maximum input voltage
- Up to 95% efficiency
- 35μA operating quiescent current
- 200mΩ (High-Side)/160mΩ (Low-Side) MOSFETs
- 1μA shutdown current
- Up to 100% switching duty cycle
- 1.5MHz switching frequency
- 20kHz to 200kHz PWM input frequency range
- 1% to 100% analog dimming
- 0.1V to VIN output voltage range
- 100mV feedback regulation voltage
- Force PWM mode for low-output ripple
- Power save mode for high efficiency in light load (for TPS92201A)
- Internal soft startup
- Full protection with over current, LED open/short, and FB resistor open/short
- Thermal shutdown protection
- Available in ultra-small SOT563 package
Applications
- Video doorbells
- Smart home cameras
- IP cameras
- Flashlights
- Rider accessories
- Notebook cameras
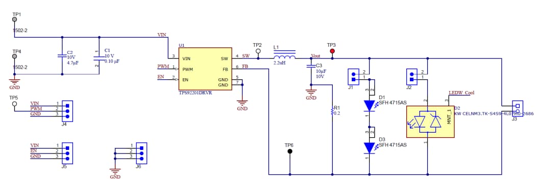
Schematic Diagram
Inilathala: 2024-01-09
| Na-update: 2025-03-05
