Texas Instruments TPSM82816EVM Evaluation Module
Texas Instruments TPSM82816EVM Evaluation Module is designed to evaluate the TPSM82816 module with 6A step-down converter with an integrated inductor. This power module is a 6A pin-to-pin compatible step-down power module with frequency synchronization in a 3mm x 4mm x 1.6mm MicroSiP™ package. The TPSM82816EVM module provides a 1.8V output voltage with 1% accuracy for input voltages from 2.7V to 6V. This evaluation module is ideal for optical modules, tests and measurements, patient monitoring and diagnostics, wireless infrastructure, and ruggedized communication applications.Features
- 6A output current power module with integrated inductor
- 3mm x 4mm power module provides 60mm2 total solution size
- 1.6mm height
- 2.7V to 6V input voltage range
- Synchronizable to an external clock
Applications
- Optical modules
- Tests and measurements
- Patient monitoring and diagnostics
- Wireless infrastructure
- Ruggedized communication
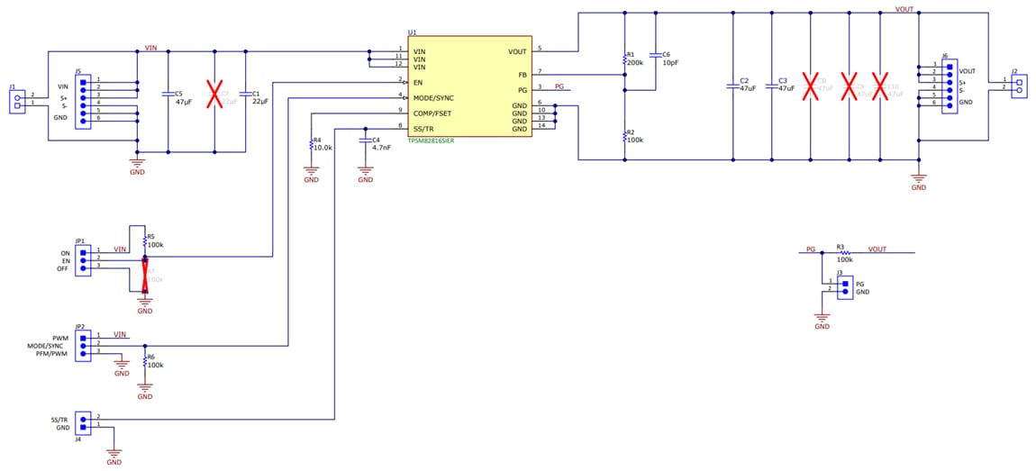
Schematic
Top view
Additional Resource
Inilathala: 2023-02-21
| Na-update: 2024-09-12
