Texas Instruments TPSM84424 4A Power Module
Texas Instruments TPSM84424 4A Power Module is an easy-to-use integrated power supply that combines a 4A DC/DC converter with power MOSFETs, a shielded inductor, and passives into a small form factor, and QFN package. This power solution allows as few as six external components while maintaining the ability to adjust key parameters to meet specific design requirements. The use of the TurboTrans™ feature can achieve an ultra-fast transient response. TurboTrans allows the transient response to be optimized for reduced output voltage deviation with less required output capacitance. The 7.5 mm × 7.5 mm × 5.3 mm, 24-pin, QFN package is easy to solder to a printed circuit board and has excellent power dissipation capability. The Texas Instruments TPSM84424 offers flexibility with many features, including Power Good, programmable UVLO, tracking, pre-bias start-up, and overcurrent and overtemperature protection, making it ideal for powering a wide range of devices and systems.Features
- Integrated inductor power solution
- 7.5mm×7.5mm×5.3mm QFM package
- All pins accessible from the package perimeter
- 4.5V to 17V input voltage range
- 0.6V to 10V wide-output voltage range
- Efficiencies up to 96%
- An adjustable fixed switching frequency (200kHz to 1.6MHz)
- Allows synchronization to an external clock
- Ultra-fast load step response (TurboTrans™)
- Power Good output
- Meets EN55011 radiated EMI standards
- –40°C to +105°C operating ambient range
- –40°C to +150°C operating IC junction range
Applications
- Telecom and wireless infrastructure
- Industrial automated test equipment
- Enterprise switching and storage applications
- High-density distributed power systems
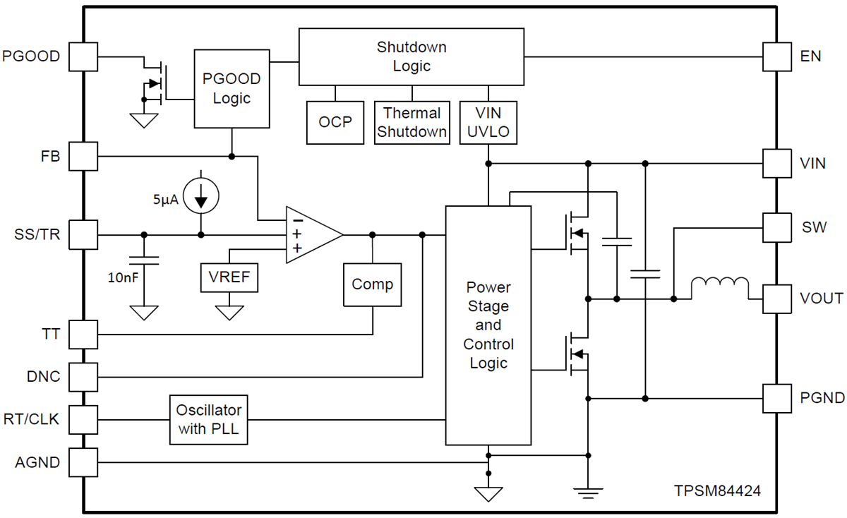
Functional Block Diagram
Inilathala: 2018-04-03
| Na-update: 2025-05-29
