Texas Instruments UCC21231 Dual-Channel Isolated Gate Driver
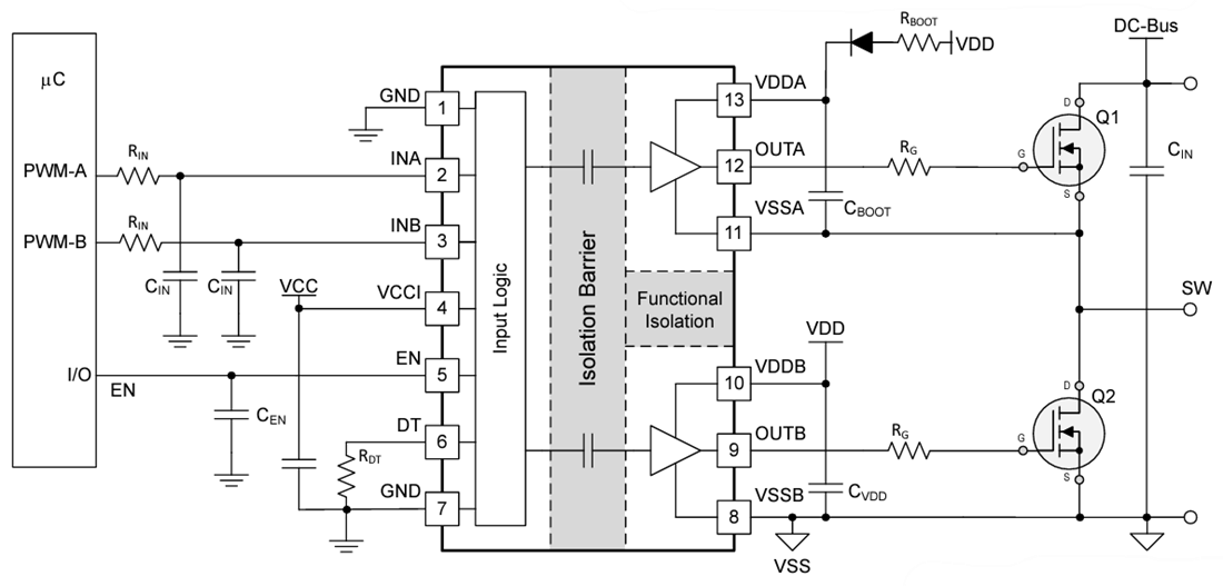
Texas Instruments UCC21231 Dual-Channel Isolated Gate Driver has a wide temperature range and a programmable dead time. This device exhibits consistent robustness and performance under extreme temperature conditions. UCC21231 is designed with a 4A peak source and 6A peak sink current to drive power MOSFET and GaN transistors. The UCC21231 can be configured as two low-side, two high-side, or a half-bridge driver. The input side is isolated from the two output drivers by a 1.6kVRMS isolation barrier. This isolation is done with a minimum of 125V/ns common-mode transient immunity (CMTI).Protection features include an enable feature to shut down both outputs simultaneously, a resistor programmable dead time, and a negative voltage handling for up to -2V spikes for 200ns on input and output pins. An integrated de-glitch filter rejects input transients shorter than 5ns. All supplies have UVLO protection. The Texas Instruments UCC21231 accepts VDD supply voltages up to 25V. An input VCCI range from 3V to 5.5V makes the driver suitable for interfacing with digital controllers. All supply voltage pins have undervoltage lock-out (UVLO) protection. With all these advanced features, the UCC21231 device enables high efficiency, robustness, and high power density in various power applications.
Features
- Universal (dual low-side, dual high-side, or half-bridge driver)
- Up to 4A peak source and 6A peak sink output
- 1.6KVRMS basic isolation rating
- Common-mode transient immunity (CMTI) greater than 125V/ns
- Switching parameters
- 33ns typical propagation delay
- 5ns maximum pulse-width distortion
- 10µs maximum VDD power-up delay
- Up to 25V VDD output drive supply with 5V VDD UVLO protection
- UVLO protection for all power supplies
- Fast enable for power sequencing
- 4mm × 4mm SON package with > 1.2mm spacing
- Thermal PAD under each channel
- 14.1°C/W RƟJB
- Junction temperature range of -40 to +150°C
Applications
- Server, telecom, and industrial infrastructure
- AC-DC and DC-DC power supplies
- Uninterruptible power supply (UPS)
Typical Application Schematic
Inilathala: 2024-10-17
| Na-update: 2024-10-23
