Texas Instruments UCC21551/UCC21551-Q1 Isolated Gate Driver

Texas Instruments UCC21551/UCC21551-Q1 Dual-Channel Isolated Gate Driver is designed with 4A peak-source and 6A peak-sink current to drive power MOSFET, SiC, and IGBT transistors. This isolated gate driver can be configured as two low-side, two high-side, or a half-bridge driver. The input side is separated from the two output drivers by a 5kVRMS isolation barrier, with a minimum of 125V/ns Common-Mode Transient Immunity (CMTI). The UCC21551/UCC21551-Q1 isolated gate driver enables high efficiency, high power density, and robustness in a wide variety of power applications. Typical applications include isolated converters in AC-DC and DC-DC, motor drives, inverters, and Uninterruptible Power Supplies (UPS). The UCC21551-Q1 devices are AEC-Q100 qualified for automotive applications.

Features

  • Can be configured as a dual low-side, a dual high-side, or a half-bridge driver
  • –40°C to 150°C junction temperature range 
  • Up to 4A peak source and 6A peak sink output
  • Common-Mode Transient Immunity (CMTI) greater than 125V/ns
  • Up to 25V VDD output drive supply
    • 12V and 17V VDD UVLO options
  • Switching parameters
    • 33ns typical propagation delay
    • 5ns maximum delay matching
    • 6ns maximum pulse-width distortion
    • 10µs maximum VDD power-up delay
  • UVLO protection for all power supplies
  • Fast enable for power sequencing

Applications

  • Motor drive and inverters
  • Uninterruptible Power Supply (UPS)
  • Isolated converters in AC-DC and DC-DC

Functional Block Diagram

Block Diagram - Texas Instruments UCC21551/UCC21551-Q1 Isolated Gate Driver

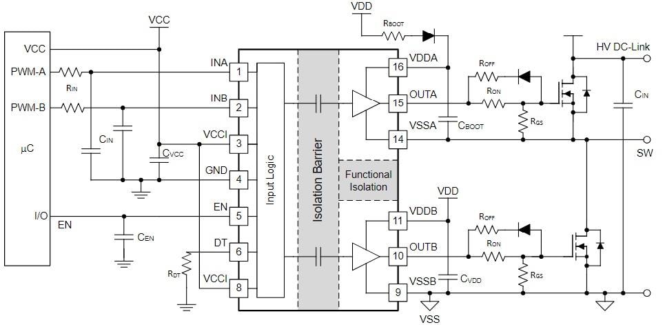
Typical Application Schematic

Schematic - Texas Instruments UCC21551/UCC21551-Q1 Isolated Gate Driver
Inilathala: 2024-01-22 | Na-update: 2026-01-23