Texas Instruments USB-PD-CHG-EVM-01 PD & Charging Evaluation Module
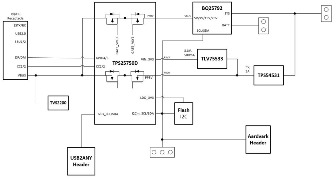
Texas Instruments USB-PD-CHG-EVM-01 PD and Charging Evaluation Module (EVM) is used to evaluate the bq25792 device and TPS25750 device together. The bq25792 is an integrated switched-mode buck-boost battery charge management device in the HOTROD (QFN) package, intended for 1- to 4-series cell Li-ion and Li-polymer batteries from 3.6V to 24V input. The TPS25750 is a USB Type-C™ and PD controller capable of sourcing and sinking 20V/5A internally. The I2C serial interface allows the PD controller to drive the battery charger and to simultaneously be driven by a host. This feature makes the combination a truly flexible solution. The Texas Instruments USB-PD-CHG-EVM-01 does not include the USB2ANY (must be ordered separately), which is required to further interface with a battery charger.Features
- Easily evaluates the combination of a high-efficiency 5A switch-mode buck-boost charger and USB Type-C and PD Controller with integrated switches
- Use of Aardvark™ connector to change the PD controller flash settings to meet the user's desired configuration
- Use of onboard internal I2C lines between PD controller and battery charger to program the battery charger without the need for anything other than a one-time flash
- Small solution size to highlight the compact design using both of the chosen integrated circuits
Block Diagram
Inilathala: 2021-03-16
| Na-update: 2025-02-27
