Vishay DrMOS SiC6 Integrated Power Stage

Vishay Semiconductor DrMOS SiC6 Integrated Power Stage is optimized for synchronous buck applications to offer high current, high-efficiency, and high power density performance. Packaged in Vishay's proprietary 5mm x 5mm MLP package, SiC6xx enables the voltage regulator designs to deliver up to 60A continuous current per phase. The internal power MOSFETs utilizes Vishay's state-of-the-art Gen IV TrenchFET technology that delivers industry benchmark performance to significantly reduce switching and conduction losses. 

The SiC6xx incorporates an advanced MOSFET gate driver IC that features high current driving capability, adaptive dead-time control, an integrated bootstrap Schottky diode, a thermal warning (THWn) that alerts the system of excessive junction temperature and zero current detect to improve light load efficiency. The drivers are also compatible with a wide range of PWM controllers and support tri-state PWM, 3.3V (SiC620A) / 5V (SiC620) PWM logic.

SiC652 and SiC657 Integrated Power Stage Solutions

The SiC652 and SiC657 Integrated Power Stage Solutions come with power MOSFETs that are optimized for 19V input stage. These power stage solutions provide up to 2MHz high-frequency operation. The SiC652 and SiC657 solutions feature 5V PWM logic with tri-state and hold-off. These solutions are available in a thermally enhanced PowerPAK® MLP55-31L package. The SiC652 and SiC657 solutions support PS4 mode that reduces power consumption during the standby state of the system. The SiC652 power stage offers operating temperature monitoring, protection features, and warning flags that improve system monitoring and reliability.

Features

  • The SiC6xx incorporates an advanced MOSFET gate driver IC that features
    • High current driving capability
    • Adaptive dead-time control
    • Integrated bootstrap Schottky diode
    • Thermal warning (THWn) that alerts the system of excessive junction temperature
    • Zero current detection to improve light load efficiency
    • Thermally enhanced PowerPAK® MLP55-31L package
  • Vishay's Gen IV MOSFET technology and a low-side MOSFET with an integrated Schottky diode
  • Delivers up to 60A continuous current
  • 95% peak efficiency
  • High-frequency operation up to 2MHz
  • Power MOSFETs optimized for 19V input stage
  • 3.3/5V PWM logic with tri-state and hold-off
  • Zero current detect control for light load efficiency improvement
  • Low PWM propagation delay (<20ns)
  • Thermal monitor flag
  • Faster disable
  • Under voltage lockout for VCIN

Applications

  • Multi-phase VRDs for CPU, GPU, and memory
  • Intel IMVP-8 VRPower delivery - VCORE, VGRAPHICS , VSYSTEM AGENT Skylake, and Kabylake platforms - VCCGI for Apollo Lake platforms
  • Up to 24V rail input DC/DC VR modules

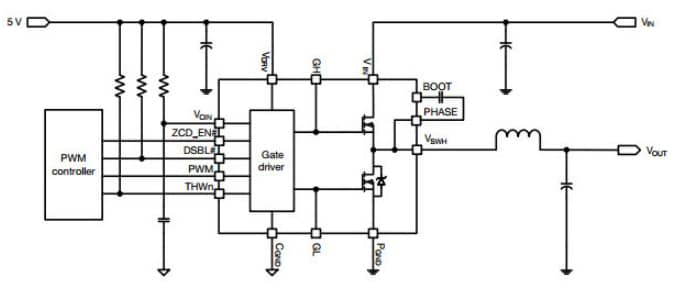
Typical Application Diagram

Application Circuit Diagram - Vishay DrMOS SiC6 Integrated Power Stage

Videos

Inilathala: 2015-02-25 | Na-update: 2024-11-19