Vishay / Siliconix Si1865DDL Load Switch with Level-Shift
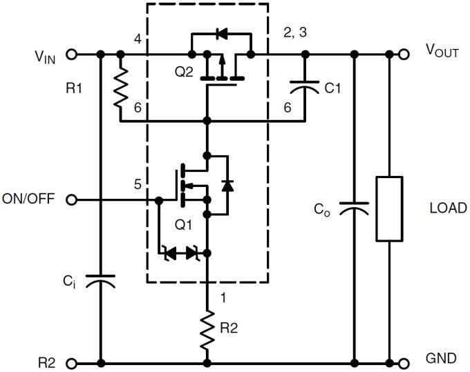
Vishay Siliconix Si1865DDL Load Switch with Level-Shift includes a P- and N-channel MOSFET in a single SC70-6 package. The low on-resistance P-channel TrenchFET is tailored for use as a load switch. The N-channel, with an external resistor, can be used as a level-shift to drive the P-channel load-switch. The N-channel MOSFET has internal ESD protection and can be driven by logic signals as low as 1.5 V. The Vishay Siliconix Si1865DDL operates on supply lines from 1.8V to 12V and can drive loads up to 1.1A.Features
- Low RDS(on) TrenchFET®
- 1.8V to 12V input
- 1.5V to 8V logic level control
- Low profile, small footprint SC70-6 package
- 2000V ESD protection on input switch, VON/OFF
- Adjustable slew-rate
Applications
- Load switch with level-shift
- Slew-rate control
- Portable/consumer devices
Application Circuit
Inilathala: 2014-06-06
| Na-update: 2022-03-11
