Wolfspeed CGD15SG00D2 Gate Driver Board
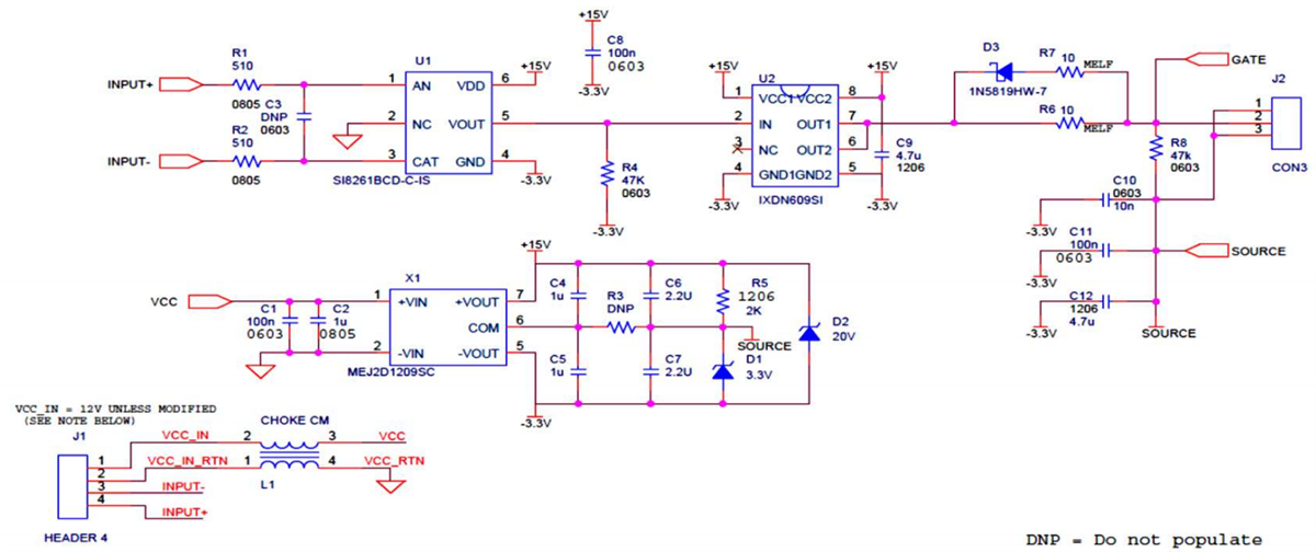
Wolfspeed CGD15SG00D2 Gate Driver Board is designed to evaluate Wolfspeed's 3rd generation (C3M™) of SiC MOSFETs. This CGD15SG00D2 driver board features a creepage-enhancing groove, 2W isolated power supply, common mode inductor, 5000VAC isolation-rated optocoupler, and 9mm creepage-enhancing slot. The creepage-enhancing groove is present between the logic side and the power side of the PCB. This CGD15SG00D2 board offers turn-on and turn-off signals that can be easily optimized by the separate gate turn-on and turn-off resistors. The common-mode inductor on the logic power input side provides enhanced Electromagnetic Interference (EMI) immunity.Features
- Supports 3rd generation (C3M) SiC MOSFETs
- 9mm creepage enhancing slot
- Creepage enhancing groove
- 5000VAC isolation rated optocoupler
- 2W isolated power supply
- Common mode inductor
- Separate gate turn-on and gate turn-off resistors for optimization of gate signals
Block Diagram
Schematic
Inilathala: 2018-04-05
| Na-update: 2025-01-16
