Kinetic Technologies KTU1121A USB Type-C™ Port Protectors
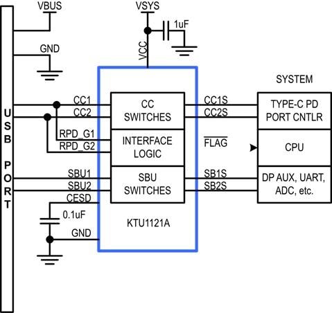
Kinetic Technologies KTU1121A USB Type-C™ Port Protectors offer four conducting paths with Overvoltage Protection (OVP) for Type-C’s CC and SBU signals. Whenever the overvoltage event occurs, these port protector ICs shut down all paths to protect circuits on the system side, like the PD controller from damage. The KTU1121A port protector ICs are Thunderbolt™ compatible and feature IEC61000-4-5 surge protection and IEC61000-4-2 ESD protection. All the SBU and CC switches have very low ON capacitance for broad bandwidth to allow high-speed signal passing through without loss. The KTU1121A USB Type-C™ protector ICs come in RoHS and Green compliant 16-bump WLCSP 1.7mm x 1.7mm package or 20-pin 3mm x 3mm TQFN package. Typical applications include notebook PCs, netbooks, tablets, Monitors, TVs, gaming devices, set-top boxes, and networking devices.Features
- Thunderbolt™ compatible
- Overvoltage protection:
- 24VDC tolerance on CC1/2, SBU1/2
- CC1/2 OVP = 5.8V
- SBU1/2 OVP = 4.8V
- Fast 70ns response time
- IEC61000-4-5 surge protection:
- ±40V surge tolerance on CC1/2
- ±30V surge tolerance on SBU1/2
- IEC61000-4-2 ESD protection
- ±15kV air gap on CC1/2, SBU1/2
- ±8kV contact on CC1/2, SBU1/2
- ±2kV HBM on all pins (JEDEC JS-001-2017)
- CC switches:
- 1.25A, 270mΩ, 40pF, and 140MHz
- Automatic 5.1kΩ dead battery pull-down
- SBU switches:
- 3Ω, 11pF, and 800MHz
- 2.5V to 5.5V operating supply voltage range
- -40°C to 85°C operating temperature range
- Pacakges:
- 16-bump WLCSP 1.7mm x 1.7mm (0.4mm pitch)
- 20 pin TQFN 3mm x 3mm (0.4mm pitch)
- RoHS and Green compliant
Applications
- Notebook PCs
- Netbooks
- Tablets
- Monitors and TVs
- Gaming devices
- Set-top boxes
- Networking
Functional Block Diagram
Inilathala: 2022-03-22
| Na-update: 2023-08-25
