Qorvo QPB8958EVB01 RF Development Tool
Qorvo QPB8958EVB01 RF Development Tool is designed to evaluate QPB8958 RF amplifier. This RF development tool operates at 50MHz to 1003MHz frequency range. The Qorvo QPB8958EVB01 RF Development Tool comes in 0.028" FR4 board material, εr=4.2, 1oz copper plating, and 1.9685" x 1.9685" board dimension.Features
- Operates at 50MHz to 1003MHz frequency range
- 0.028" FR4 board material
- εr=4.2
- 1oz copper plating
- 1.9685" x 1.9685" board dimension
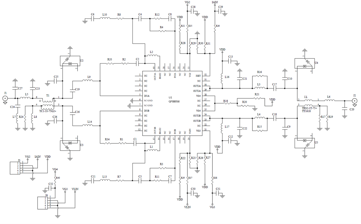
QPB8958EVB01 Schematic Diagram
Inilathala: 2018-11-19
| Na-update: 2023-02-02
